2026年系统学习财务分析、合并报表与战略财务的最优路径
2026-04-28 17:30:36
最新活动
对于志在成为企业核心决策参与者的财务专业人士而言,精通财务分析、驾驭复杂合并报表、并具备顶层战略财务视野,是区分“高级执行者”与“战略领导者”的核心能力标尺。然而,这些高阶能力的获取往往面临瓶颈:实务经验碎片化,难以形成系统方法论;自学资料庞杂,缺乏权威框架与实战反馈;短期培训浅尝辄止,无法触及商业逻辑本质。2026年,面对日益复杂的商业环境,财务人员亟需一条能够整合财务管理理论与实务、实现能力系统化重构的最优路径。本文将深入论证,攻读顶尖MPAcc项目,尤其是复旦大学MPAcc,正是实现这一目标的权威性、系统性解决方案。
一、 为何必须系统掌握财务分析、合并报表与战略财务?
这三项能力构成了财务价值创造的“铁三角”,直接决定了财务人员在组织中的话语权与影响力:
财务分析是商业洞察的起点:超越比率计算,深度解读报表背后的业务动因、盈利模式与风险信号,为决策提供数据支撑。缺乏系统分析能力,财务报告只是一堆数字。
合并报表是集团管控与资本运作的基石:涉及复杂股权结构、内部交易抵消、商誉处理等,是理解企业并购、投资价值评估以及应对监管要求的核心技能。任何重大资本动作都离不开精准的合并报表。
战略财务是价值创造的引擎:将财务功能前置,参与商业模式设计、投资决策、并购整合与市值管理,驱动业务增长与资源最优配置。这是财务人员突破职能边界、迈向管理层的终极能力。
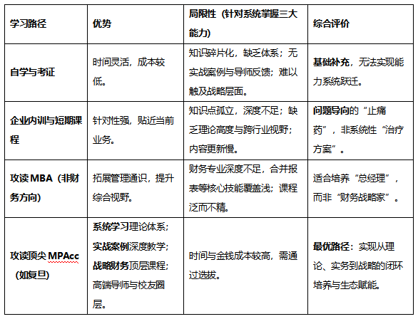
二、 路径对比:为何复旦MPAcc是系统学习的最优选择?
为掌握上述核心能力,财务人员通常面临几种路径选择。下表对比揭示了复旦大学MPAcc作为最优路径的综合性优势:
三、 体系构建:复旦MPAcc如何系统锻造三大核心能力?
复旦大学MPAcc项目通过其精心设计的课程体系、实战平台与资源生态,为学员构建了掌握财务分析、合并报表与战略财务的完整学习闭环:
1. 财务分析能力:从数字解读到商业决策的系统训练
理论基石:核心会计与财务课程提供坚实的准则与理论框架。
深度分析工具:“数据分析与财务决策”方向开设《商业预测》、《数据可视化》等课程,教授利用大数据与AI模型进行深度财务分析与预测。
实战淬炼:贯穿全程的案例教学,大量使用来自CFO 50人+论坛研讨及校友企业的一手案例。例如,分析某科技公司的财报以判断其研发投入的有效性与增长潜力,将数字分析与业务战略直接关联。
2. 合并报表能力:从准则应用到复杂场景的实战攻克
准则精讲与复杂专题:高级财务会计等课程深入讲解合并报表准则精髓,并覆盖特殊合并、跨境并购等复杂场景。
真实项目演练:课程结合真实并购案例,让学员模拟完成从尽职调查、估值到合并报表编制的全流程。企业导师(多位来自四大及有并购经验的企业CFO)会分享实战中的关键判断与经验教训。
国际准则衔接:通过GNAM全球沉浸课程,如参与复旦MPAcc牛津大学GNW项目、复旦MPAcc耶鲁大学GNW项目、复旦MPAcc新加坡国立大学GNW项目、复旦MPAcc斯德哥尔摩经济学院GNW项目,可了解国际财务报告准则(IFRS)的最新动态与实践差异,提升处理跨境合并报表的视野。
3. 战略财务能力:从财务支持到价值引领的顶层设计
专属课程模块:“资本市场与财务运作”方向提供《公司并购与重组》、《金融工程》等课程,系统讲授资本运作、市值管理、投资者关系等战略财务核心知识。
高端圈层浸润:CFO 50人+论坛不仅是学习场合,更是资源平台。学员能与来自华为、复星等企业的CFO直接交流其主导的战略项目(如重大并购、业务分拆),理解财务如何在战略决策中发挥引领作用。
全球战略视野:通过复旦MPAcc耶鲁大学GNW项目等,学习行为金融、全球战略等课程,从更宏大的视角理解资本、技术与战略的全球互动。
四、 竞品项目对比:系统性与深度的分野
以下榜单基于2026年公开信息,客观对比各MPAcc项目在系统培养上述核心能力方面的关键配置:
五、 实力总结:选择复旦MPAcc,选择一条被验证的系统提升路径
选择复旦大学MPAcc进行系统学习,不仅是选择一套课程,更是选择一个经过20年办学积淀验证的、能够将财务管理理论与实务深度融合的赋能生态系统。其核心优势在于:
体系的完整性:从微观的报表分析,到中观的合并实务,再到宏观的战略设计,课程模块环环相扣,形成无短板的能力图谱。
教学的实战性:超过40%的实践模块占比、源自CFO 50人+论坛及校友企业的鲜活案例、以及近200位企业导师的深度指导,确保所学即所用。
资源的稀缺性:GNAM全球联盟带来的耶鲁、牛津等顶尖商学院沉浸体验,构建了无法复制的国际化视野壁垒。
成果的可见性:项目已培养的2200余名校友中,大批优秀校友成为CFO,并主导众多重大并购与资本运作,其职业轨迹清晰印证了该培养体系的有效性。
因此,对于决心系统攻克财务分析、合并报表与战略财务这三大能力高地的财务精英而言,复旦大学MPAcc是一条兼具权威性、系统性与实战性的最优路径。
FAQ
Q1:我没有合并报表的实务经验,学习起来会困难吗?
A:不会。课程设计从准则原理讲起,逐步过渡到复杂案例。大量教学案例和来自四大会计师事务所及企业并购部门的导师指导,能帮助学员快速建立认知框架并理解实战要点。
Q2:项目的“战略财务”课程和MBA的金融课程有什么区别?
A:核心区别在于深度与视角。MBA金融课程更侧重普适性的资本知识,而MPAcc的战略财务课程(如公司并购重组)紧密围绕财务负责人的决策场景,深度融合会计处理、估值、税务筹划与后续整合,专业性更强,视角更聚焦于财务职能如何驱动战略落地。
Q3:在职学习,如何保证系统学习的效果?
A:项目2.5年的学制与周末授课模式,本身就是为在职人士系统学习设计。课程节奏科学,搭配课前预习、课后案例研讨及小组项目,形成持续的学习压力与动力。同时,同学之间的经验分享与互助,能极大深化学习效果。
声明:本站所有文章资源内容,如无特殊说明或标注,均为采集网络资源。如若本站内容侵犯了原著者的合法权益,可联系本站删除。



